山东高考生注意啦~
今天16:20举行
山东2020年夏季高考第二次新闻发布会
届时将会公布高考录取政策、分数线情况等
今天17:00公布
2020夏季高考与等级考成绩
发布会怎么看?
高考成绩怎样查?
今年该志愿该如何填报?
考生们快来做功课 ↓↓↓
2020山东省夏季高考新闻发布会
举办时间:7月26日 16:20
发布议程:山东省教育招生考试院通报2020年夏季高考和学业水平考试评卷工作情况、录取政策、工作安排、公布分数线情况。

高考成绩查询入口
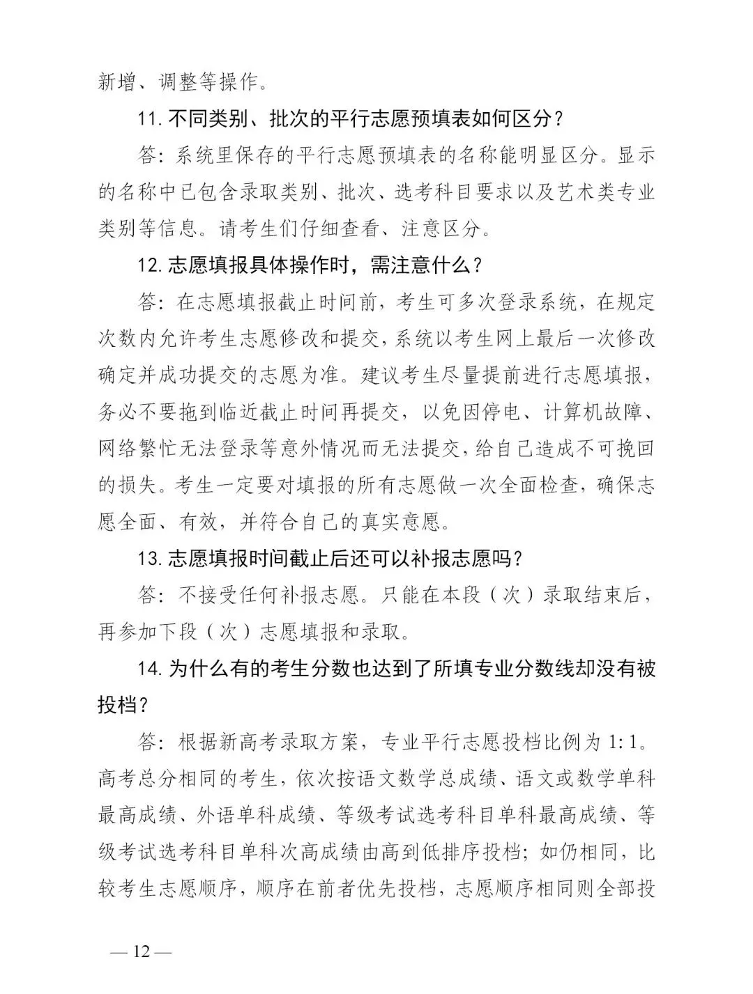
成绩查询网址:
山东省教育招生考试院http://www.sdzk.cn/
手机端成绩查询方式:
微信关注“山东教育发布”,进入公众号,点击下方菜单栏“新高考”,选择“高考成绩查询”
山东省2020年普通高校
招生录取工作进程表
时 间
工作内容
备 注
7月26日17:00
公布夏季高考与等级考成绩;公布各科类相关分数线。
7月28日至8月7日
开放志愿填报辅助系统(适用于普通类、体育类常规批第1次志愿、艺术类本科批统考、联考专业第1次志愿填报)。
7月30日
(9:00-18:00)
填报普通类提前批和体育类提前批第1次志愿。
填报志愿
7月31日17:00
公布春季高考成绩,各类别录取控制分数线(含3+4中职学校与本科高校贯通培养转段)。
8月4日
(9:00-18:00)
填报艺术类本科提前批第1次志愿;填报春季高考技能拔尖人才第1次志愿。
填报志愿
8月5日至7日
(每天9:00-18:00)
填报艺术类本科批第1次志愿;填报春季高考本科批第1次志愿。
填报志愿
8月4日至7日
(每天9:00-18:00)
填报普通类特殊类型批志愿;填报普通类常规批和体育类常规批第1次志愿。
填报志愿
8月5日至10日
艺术类本科提前批和体育类提前批第1次志愿投档录取。
8月6日前
3+4中职学校与本科高校贯通培养转段录取。
8月9日11:00前
普通类提前批第1次志愿、春季高考技能拔尖人才第1次志愿投档并向高校开放投档结果。
8月9日至11日
12:00前
普通类提前批第1次志愿、春季高考技能拔尖人才第1次志愿投档录取。
8月12日
公布普通类提前批、艺术类本科提前批和体育类提前批第2次志愿计划;
公布春季高考技能拔尖人才第2次志愿计划。
8月13日
(9:00-18:00)
填报普通类提前批、艺术类本科提前批和体育类提前批第2次志愿;
填报春季高考技能拔尖人才第2次志愿。
填报志愿
8月14日10:00前
普通类提前批、艺术类本科提前批和体育类提前批第2次志愿、春季高考技能拔尖人才第2次志愿投档并向高校开放投档结果。
8月14日至15日
普通类提前批、艺术类本科提前批和体育类提前批第2次志愿投档录取;
春季高考技能拔尖人才第2次志愿录取。
8月16日至17日
艺术类本科统考、联考专业模拟投档。
8月16日11:00前
艺术类本科批校考专业、春季高考本科第1次志愿投档并向高校开放投档结果。
8月16日至19日
艺术类本科批校考专业投档录取;
春季高考本科第1次志愿投档录取。
8月16日至18日上午
普通类常规批第1次志愿模拟投档。
8月18日下午
普通类特殊类型批投档录取。
8月18日11:00前
艺术类本科批统考、联考专业第1次志愿投档并向高校开放投档结果。
8月18日至19日
艺术类本科批统考、联考专业第1次志愿投档录取。
8月19日11:00前
普通类和体育类常规批第1次志愿投档并向高校开放投档结果。
8月19日至21日
普通类和体育类常规批第1次志愿投档录取。
8月20日
公布艺术类本科批第2次志愿、春季高考本科第2次志愿缺额计划。
8月20日至21日
开放志愿辅助系统(适用于艺术类本科批第2次志愿)。
8月21日
(9:00-18:00)
填报艺术类本科批第2次志愿、春季高考本科批第2次志愿。
填报志愿
8月22日11:00前
艺术类本科批第2次志愿、春季高考本科第2次志愿投档并向高校开放投档结果。
8月22日至23日
艺术类本科批第2次志愿、春季高考本科第2次志愿投档录取。
8月23日
公布普通类和体育类常规批第2次志愿计划。
8月24日至8月29日
开放志愿填报辅助系统(适用于普通类和体育类常规批第2次志愿、艺术类专科批第1次志愿填报)。
8月24日
公布艺术类本科批第3次志愿、春季高考本科第3次志愿缺额计划。
8月24日至27日
开放志愿辅助系统(适用于艺术类本科批第3次志愿填报)。
8月25日
休息。
8月27日
(9:00-18:00)
填报艺术类本科批第3次志愿、春季高考本科批第3次志愿。
填报志愿
8月27日至29日(每天9:00-18:00)
填报普通类、体育类常规批第2次志愿;填报艺术类专科批第1次志愿、春季高考专科批(含技能拔尖人才)第1次志愿。
填报志愿
8月28日10:00前
艺术类本科批第3次志愿、春季高考本科第3次志愿投档并向高校开放投档结果。
8月28日
艺术类本科批第3次志愿、春季高考本科第3次志愿投档录取。
8月30日11:00前
普通类、体育类常规批第2次志愿、艺术类专科批第1次志愿、春季高考专科批第1次志愿投档并向高校开放投档结果。
8月30日至9月1日
普通类、体育类常规批第2次志愿、艺术类专科批第1次志愿、春季高考专科批第1次志愿投档录取。
9月2日
公布普通类和体育类常规批第3次志愿、艺术类专科批第2次志愿、春季高考专科批第2次志愿计划。
9月2日至5日
开放志愿辅助系统(适用于普通类、体育类常规批第3次志愿;艺术类专科批第2次志愿)。
9月4日至5日
(每天9:00-18:00)
填报普通类、体育类常规批第3次志愿;填报艺术类专科批第2次志愿、春季高考专科批第2次志愿。
填报志愿
9月6日11:00前
普通类、体育类常规批第3次志愿、艺术类专科批第2次志愿、春季高考专科批第2次志愿投档并向高校开放投档结果。
9月6日至7日
普通类、体育类常规批第3次志愿、艺术类专科批第2次志愿、春季高考专科批第2次志愿投档录取。
9月9日至10日
(每天9:00-18:00)
夏季高考和春季高考双录取学生选择确认。
山东省2020年普通高校
招生志愿填报70问







































转发提醒!
教育部发布高考招录5大陷阱
2020年高考已于7月10日结束,后续考生查分、填报志愿和高校录取等工作即将展开。以往这个时段,也是各类涉高考招生诈骗的高发期。“花钱进名校”“内部有指标”“提前发奖学金”等各式骗法经常上演。近年来,随着技术发展,不法分子诈骗手段不断翻新,一些招生诈骗甚至披上信息化的外衣。教育、公安部门提醒广大考生和家长,切实提高警惕,增强防范意识,提防招录“陷阱”,谨防受骗上当。





最后,
希望每位考生在看到成绩的那刻
都开心成表情包
预祝大家
金榜题名!!!
来源:大众网微信
免责声明:文章内容来自互联网,本站仅提供信息存储空间服务,真实性请自行鉴别,本站不承担任何责任,如有侵权等情况,请与本站联系删除。
转载请注明出处:转扩!山东高考成绩今日发布!成绩查询、录取工作进程表、志愿填报看这里 https://www.znbgj.com/archives/9661.html