前端开发岗位优质简历模板简历范文拿来即用带HR技巧指导

企业对于优秀的前端开发岗位的技能和素质要求可以因公司、行业、岗位等不同而有所差异,但通常会包括以下内容:

前端开发岗位优质简历模板简历范文拿来即用带HR技巧指导
前端开发岗位优质简历模板简历范文拿来即用带HR技巧指导

企业对于优秀的前端开发岗位的技能和素质要求可以因公司、行业、岗位等不同而有所差异,但通常会包括以下内容:

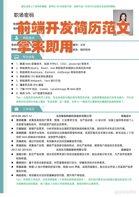
计算机相关专业背景:前端开发人员需要具备计算机相关专业背景,如计算机科学、软件工程、数据科学等,以便理解和运用前端技术和工具。HTML/CSS/JavaScript基础知识:前端开发人员需要了解HTML/CSS/JavaScript的基本语法和概念,掌握Web页面的布局、样式和交互,熟悉浏览器兼容性问题和跨平台开发等。UI设计和视觉效果:前端开发人员需要具备良好的UI设计和视觉效果能力,能够根据客户需求和产品特点进行原型设计、界面设计和动效制作等。编程能力:前端开发人员需要掌握至少一种后端语言(如PHP、Python、Java等),以便与后端开发人员进行数据交互和协同开发。沟通能力和团队合作能力:前端开发人员需要具备良好的沟通能力和团队合作能力,能够与产品经理、UI设计师、后端开发人员等团队成员进行有效沟通,协作完成项目。创新意识和前瞻性:前端开发人员需要具备创新意识和前瞻性,能够跟随时代潮流和技术趋势,不断探索和尝试新的前端技术和工具,推动前端技术的发展和应用。持续学习和自我提升:前端开发人员需要保持持续学习和自我提升的态度,不断了解前端技术和工具的新发展和变化,以便更好地适应市场需求和技术变革。

想了解更多精彩内容,快来关注职场密码

免责声明:文章内容来自互联网,本站仅提供信息存储空间服务,真实性请自行鉴别,本站不承担任何责任,如有侵权等情况,请与本站联系删除。
转载请注明出处:前端开发岗位优质简历模板简历范文拿来即用带HR技巧指导 https://www.znbgj.com/archives/7550.html

(0)
上一篇 2024-06-12 22:12:08
下一篇 2024-06-12 22:12:31

相关推荐

  • 鼓励孩子们努力上进简单的句子(精选57+64句)(愿你做一个阳光自信的孩子)

    1、每个人都有退休的一天,但并不是每个人都能拥有退休后的保障。 2、莫找借口失败,只找理由成功。 3、要想使自己强大就参与到竞争中去,只有在竞争当中自己才会提升的最快。 4、生活是一本精深的书,别人的注释代替不了自我的理解,愿你有所发现,有所创造。 5、忍别人所不能忍的痛,吃别人所不能吃的苦,方能收获别人所得不到的收获。 6、不要老想着你没有的,多想想你所拥…

    2024-06-12
  • 有哪些听老人们说的民间故事?

    大舅去世那天晚上,家里出现了许多蛇缠绕在大舅的冰棺上。 家人吓一跳,找来的神婆却说,这是龙缠棺,是好事,但我外婆似乎不那么认为。 90岁的外婆看见了蛇,默默的回到屋内,拿出一个写着“白甲粮官”牌位,烧香祭拜。 我从未见过那个牌位,更不知道“白甲粮官”到底是何方神圣。 直到两年后,我定亲前一月,也是我过生日那晚,我们全家聚会,发生了一件怪事。 我妈在兄妹六人中…

    2024-06-12
  • 佩戴银饰能不能去湿气

    【佩戴银饰能不能去湿气】在传统中医文化中,“湿气”是一种常见的体质问题,表现为身体沉重、食欲不振、关节酸痛等。很多人会通过饮食、运动或使用一些传统物品来祛除湿气。其中,佩戴银饰是否能去湿气,成为不少人关注的话题。 本文将从科学角度出发,结合传统观念,总结佩戴银饰与“去湿气”的关系,并以表格形式清晰呈现关键信息。 一、 从现代医学的角度来看,银饰本身并不具备直…

    杂谈 2025-11-03
  • 早上好超级漂亮动态祝福图片带字,暖心的早安问候图片

    1、以前我最怕朋友说你变了感觉好像自己不如以前了,现在也会听到,也只是笑一笑,想想其实人不都在变吗,性格习惯甚至样貌身形,只要你想坚持去做,没有什么是不能改变的,也没有谁是永远一成不变的,碰多了钉子自然就会磨去锐气,胖过的瘦子没人有理由嘲笑他的过去,成长就是一直不断改变的过程。星期二,早上好! 2、追求成功的人,皆会经历一段困苦不抱怨、孤寂不责难的磨砺。不断…

    2024-06-11
  • 租房时,遇到这些纠纷该咋办?民法典为你解答!环球网2022-05-26 14:06环球网2022-05-26 14:06

    本文转自【央视一套】;租期未满,房东要提前终止合同租期将至,租客却不愿意期满搬走…… 遇到这些纠纷怎么办?一起来看民法典的规定 五年商铺租赁,房东提前终止合同我们和房东签订租期为五年的商铺租赁合同,现在房东单方面提出解约,要求我们租满一年就搬走,我们不同意。当初合同规定房东若提前终止合同,可以口头告知我们并赔偿两个月租金,我们该怎么办? 普法时间根据《中华人…

    杂谈 2024-06-11

联系我们

在线咨询: QQ交谈

工作时间:周一至周五,10:30-16:30,节假日休息